Building a secure tool to facilitate feedback and aggregate its data.
UX Design
UI Design
User Testing
Prototyping
Vizient Feedback Forms
Vizient is the leading healthcare performance improvement company in the U.S. trusted by over 50% of its healthcare organisations. They have a system in place for Project Feedback Forms (PFFs), based on a Kantata-built tool (called a Mavenpage), but there were several limitations. They also use SurveyMonkey to allow people managers to gather 360 feedback for their direct reports
In order to address these limitations and provide a more efficient and intuitive solution for collecting and aggregating feedback, for Kalon Creative, I designed and helped build an online application that allows each organization to have their own feedback form(s) which project leads can fill out to provide feedback. This helped employees to have access to view their own feedback and managers will have the ability to view feedback for their team.
Agency
Kalon Creative
Year
2023
Deliverables
Because the project is about finding a bespoke solution to a Vizient specific problem, there was a lot of discovery and research done to find out the limitations of their current process and what their ideal process would be. At the end of the discovery, research and design phases, the deliverables were as follows:
User personas
The feedback forms will be used across different roles in the organisation, it was important to have defined user personas for the different roles and based on user interviews, outline their needs and frustrations.






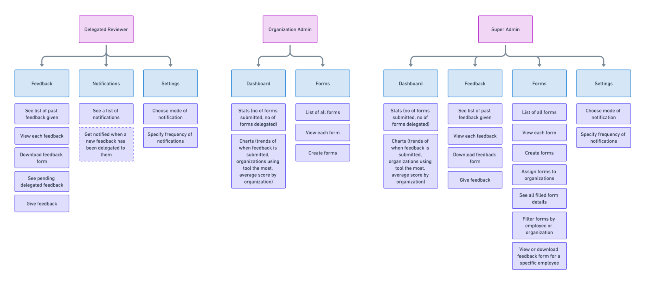
App areas
Before I started working on the user flows, I created a high level app area to define the app areas, a.k.a. features, that each of the defined roles in the organisation will have access to.
User flows
After working on the app areas, I started working on the user flow for the whole feedback process while grouping them by user roles.
Create feedback forms
Admins create feedback forms for the various organisations / departments with the specific criteria needed for their organisation.
Manage feedback forms
After creating the forms, admins manage them by assigning project feedback to specific departments and 360 feedback forms to a specific people managers.
Submit project feedback
Project leads can view all their projects and submit feedback for team members or delegate project feedback to other team members.
Give feedback
Delegated reviewers are notified when a feedback is requested from them and they can give and manage the feedbacks they’ve given.
Request 360 feedbacks
People managers can give 360 feedback on their direct reports and also request feedback on behalf of their direct reports from other employees.
Next project
Budgtr
2021
Creating budgets and reaching savings goals